This collab badge was debuted at our DefCon33 vendor booth!
Designed by Rabbit-Labs™ in United States of America
Buy with confidence.
Our Tindie Guarantee protects your purchase from fraud. Learn More
There is a VERY limited number of these badges remaining and once they are sold out, they will not be restocked nor will we be producing anymore of them. Each Badge comes with: Rabbit-Labs 18650 batt…
Read More…There is a VERY limited number of these badges remaining and once they are sold out, they will not be restocked nor will we be producing anymore of them.
Each Badge comes with:
Rabbit-Labs 18650 battery preinstalled
A Rabbit-Labs Pruple lanyard
A Foxx SAO - She lights up when presented with a static shock!
ESP32 S3 N16R8 powered - Lots of Memory and RAM for you to play around with!
18650 Charge Controller w/ PD Negotiation and Reverse Polarity / Over current protection
Dual 100mW 433Mhz CC1101 Modules by Ebyte
32 High-Powered Addressable RGB LEDs
Onboard UART for Interfacing with the ESP32
SAO Port w/ GPIO access to the ESP32
For full functionality, you will need to add a small OLED screen specs: 1.3" inch OLED Display Screen Module I2C 4pin 128x64 SH - 1106 3.3V-5V IIC Address 0x3C White for Arduino 2560 Nano ESP8266 ESP32
(Available on Amazon - https://www.amazon.com/dp/B0CCL88VTG)
the Pinout of the screen is very important.
VCC | GND | SCL | SDA
This pinout should be read from left to right, when holding the badge upside down (screen is installed covering the two CC1101 modules)
There are currently two base firmware options for the badge, though you are more than welcome to fork and/or create your own.
Badge Firmware by RockegGod - Full Functionality w/ LCD and LED control (GitHub) https://github.com/RocketGod-git/Defcon33-TPP-RL-badge
Badge Firmware by zRCrackiiN and JBOHack - Limited LED only Functionality (Blinken Lights) (GitHub): https://github.com/zRCrackiiN/Defcon33-TPP-RL-badge
Note: There is a Fix for the SD Card to operate the SD in 4-Bit SDIO mode. This is the fastest SD Card mode available for the ESP32S3. Please use the following code:
void initializeSDCard(bool displayOK) {
debugPrint("[+] Init SD Card...", true, displayOK, 500);
if(! SD_MMC.setPins(SD_CLK, SD_CMD, SD_DAT0, SD_DAT1, SD_DAT2, SD_DAT3)){
Serial.println("Pin change failed!");
return;
}
if(!SD_MMC.begin("/sdcard")) { // 4-bit mode
Serial.println(F("[!] SD Card Mount Failed"));
if(!SD_MMC.begin()) {
Serial.println(F("[!] SD Card initialization failed"));
debugPrint("No SD Card", true, displayOK, 1000);
sdCardPresent = false;
} else {
Serial.println(F("[+] SD Card initialized (4-bit mode)"));
debugPrint("SD Card OK (4-Bit)!", true, displayOK, 500);
sdCardPresent = true;
}
} else {
Serial.println(F("[+] SD Card initialized (4-bit mode)"));
debugPrint("SD Card OK!", true, displayOK, 500);
sdCardPresent = true;
}
How to operate the Badge:
Load Firmware of your choosing, if you are using the full-featured firmware by RocketGod, you will have access to the two CC1101 modules as well as fine-tuned control of the LEDs on the front of the badge.
If you are using the "Blinken Lights" version by ZRCrackiin and JBOHack, you will want to change the LED patterns by pushing left and right on the joystick on the rear of the badge.
To turn on / off the badge - Press "Power" once to turn on, double-tap to turn off.
Important Note #1 - In order to flash the badge, you will need to use UART. the USB Port is primarily used for charging the 18650 cell and USB Communication can become unstable during charging causing the ESP32 to fail flashing.
the pinout for the UART is as follows: Read from LEFT to RIGHT with "UART" on the left and GND on the right (next to the ESP32 module) 3v | RX | TX | GND
You will want to flash it as an ESP32S3 DEV Module if you are using Arduino Studio.
Important Note #2 - While the RX has been fully tested with both CC1101 modules, TX has not been fully tested and is not guaranteed to work out of the box... You may need to modify code to enable transmission. We cannot assist with this.
Important Note #3 - While the badge is designed to be compatible with both "slow" USBC chargers as well as PD Fast Chargers it will sometimes error out with some non-standard chargers. That said, with a proper charger It is able to fully charge the 18650 safely with an onboard charge controller, as well as a safety fuse and reverse polarity protection as well.
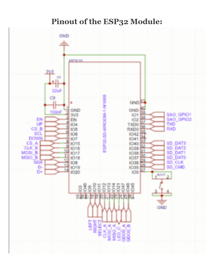
Image of the Pinout of the ESP32 Module is in the Specs and Docs section for this item, under Datasheet.
Thank you to everyone that made this project, this badge, come to life! RocketGod, zR_CrackiiN , JBOHack, neednotapply, Talking Sasquach, Frank, HamSpiced, AWOK, JCMK
Legal Disclaimer
This ESP32 Development Board is intended solely for lawful research, educational, prototyping, and development purposes. It is the sole responsibility of the end user to ensure compliance with all applicable laws, regulations, and licensing requirements governing its use. The manufacturer, distributor, and any affiliated entities expressly disclaim any and all liability arising from the unlawful, unsafe, or unauthorized application of this product.
Unauthorized or illegal use of this device, including but not limited to use in violation of radio frequency regulations or privacy laws, is strictly prohibited. By using this product, the user acknowledges and accepts full responsibility for its operation and agrees to indemnify and hold harmless the manufacturer and distributor from any claims or damages resulting from misuse or noncompliance.
No country selected, please select your country to see shipping options.
No rates are available for shipping to .
Enter your email address if you'd like to be notified when The Rabbit-Labs & The Pirates Plunder Badge can be shipped to you:
Thanks! We'll let you know when the seller adds shipping rates for your country.
| Shipping Rate | Tracked | Ships From | First Item | Additional Items |
|---|---|---|---|---|
|
:
|
GERMAN CUSTOMERS - We comply with applicable LUCID recycling requirements set forth by VerpackG LUCID identification number: DE2197487135237
While Tindie allows up to 14 days to ship, I try to ship all items on average 5-7 BUSINESS days once an order is received. If you need the item sooner, please leave a note in the additional comments section of your order and I will reach out / TRY to accommodate.
International orders - Please contact me for custom shipping options if there is no available quote displayed. Customs Duties / VAT / Taxes /Fees are the responsibility of the receiver. Unfortunately many changes have been made in regard to how customs is accepting packages, and I have seen an uptick in packages being "returned to sender". in these cases, please reach out to me and I can work with you. International shipments via USPS are shipped using "Asendia Logistics" which leverages USPS and local postal couriers in the receiving country. this often cuts down the costs, as well as the the time required to ship (For instance, Retail USPS price to Overseas is around $55 and can take 4-5 weeks.)
I work Full-Time Monday-Friday 8-6 PM. As such, I perform all shipping in the evening and when tracking information is sent out, it will show as the item is "awaiting acceptance" by USPS / UPS / etc. What this means, is that your items have been packaged, a label purchased, and has been placed in a shipping crate ready to be dropped off/picked up at the post office / logistics carrier. If your item has not moved from the "awaiting acceptance" status (after you have received the tracking info) for more than 3 business days, please contact me so I may investigate as there is a risk the courier misplaced the package as I hand-off the packages in a shipping crate and it is up to them to scan each package one by one. Specifically regarding USPS shipments - I utilize my local post office for all packages, this post office is wildly short staffed and overworked so I ask you have patience if you chose this shipping method which is one of the cheaper/slower options (ground/standard USPS).
For international customers using DHL: While service IS expedited over USPS (3 days vs 3 weeks) the service points to drop off packages are not near my home, which requires a special trip to deliver them. As such, there may be a small 1-3 day delay in dropping these off. If you need the item sooner, please reach out to me via direct message and I will do my best to accommodate.
If you have any other questions or concerns please feel free to message me and I'll do my best to get back to you as soon as I am able.
Buy with confidence.
Our Tindie Guarantee protects your purchase from fraud. Learn More
$1.99
Free Shipping!
$57.99
Free Shipping!
$29.99
Free Shipping!
$47.69
Free Shipping!
$64.99
Free Shipping!
$28.00
Free Shipping!
$38.85
Free Shipping!
$47.95
Free Shipping!
$125.00
Free Shipping!
$17.98
Free Shipping!
$12.00
Free Shipping!
$154.00
Free Shipping!
By clicking Register, you confirm that you accept our Terms & Conditions
We recognize our top users by making them a Tindarian. Tindarians have access to secret & unreleased features.
We look for the most active & best members of the Tindie community, and invite them to join. There isn't a selection process or form to fill out. The only way to become a Tindarian is by being a nice & active member of the Tindie community!
